
Acer laptopválasztó: Segítünk megtalálni a számodra tökéletes modellt
Ebben az útmutatóban nem specifikációk tengerében fogsz elveszni. Ehelyett gyorsan és célzottan mutatjuk meg, hogy melyik Acer laptopcsalád jelenti a legjobb kiindulópontot a saját igényeidhez. A cikk végén pedig egy rövid döntési fa segít abban, hogy néhány kérdés megválaszolásával azonnal a számodra releváns modellekhez juss.
Tanulás és mindennapok - Aspire Go
Az Aspire Go széria az Acershop kínálatának igazi „iskola és otthon” fókuszú hőse. Ha egy kedvező árú, energiatakarékos, de a mindennapi feladatokra zökkenőmentes megoldást keresel, itt érdemes kezdened az Acer laptop vásárlást.
Miért ezt válaszd?
Kiváló ár-érték arányt nyújt. Legyen szó netezésről, filmezésről, a beadandók megírásáról vagy családi videohívásokról, az Aspire Go kényelmes és stabil élményt biztosít.
Ajánlott minimum specifikáció (tanulásra)
- CPU: belépő Intel Core i3 / Core 3 / Core 5 U-széria vagy ezekkel egyenértékű megoldás (a kínálatban gyakori).
- RAM: 8 GB (minimumnak), 16 GB (ha sok böngészőfül + Teams/Meet + Office egyszerre).
- Tárhely: 512 GB NVMe SSD (szinte alap az Aspire Go listában).
- GPU: integrált grafika (tanuláshoz és multimédiához elég).
- Kijelző: 14–15,6", FHD/WUXGA, matt vagy IPS; ha sokat írsz/olvasol, a 16:10-es WUXGA kényelmes lehet.
![]() |
Kattints a teljes választékért.
Irodai hatékonyság és okos funkciók: TravelMate és Aspire AI
Ha a laptopod egyben a munkaeszközöd is, a megbízhatóság, a gyorsaság és az adatbiztonság mindennél fontosabb. Az irodai és üzleti szegmensben a TravelMate és az új Aspire AI modellek jelentik az etalont.
TravelMate
Miért ezt válaszd?
Ez a klasszikus, strapabíró munkaállomás. Számos modell cseppálló billentyűzettel, fizikai adatvédelemmel (TPM 2.0 chipek) és masszív kialakítással bírja a napi ingázást és a megbeszélések közötti rohanást.
Ajánlott minimum specifikáció (irodai munkára)
- CPU: minimum Intel Core i5 (U-széria jelleg), hosszabb távra stabil választás.
- RAM: 16 GB (ha sok Excel/ERP + böngésző + meeting fut, ez a kényelmes alapszint).
- Tárhely: 512 GB NVMe SSD (minimum), 1 TB akkor indokolt, ha sok projektfájlt és offline anyagot tárolsz.
- GPU: integrált (Iris Xe jelleg), irodára és többmonitoros munkára megfelelő.
- Kijelző: 14–16" matt, FHD/WUXGA; ha sokat dolgozol dokumentumokkal, a 16:10 arány kényelmesebb lehet.
Kattints a TravelMate listához.
Aspire AI (Aspire 14 AI és Aspire 16 AI)
Miért ezt válaszd?
Ha az irodai felhasználásban fontos a modern csatlakozás és a „mindennel elboldogul” élmény, az Aspire AI modellek jó középutat adhatnak: Ha szereted a legújabb technológiát, a prémium anyaghasználatot és a mesterséges intelligencia nyújtotta előnyöket (például a kristálytiszta zajszűrést a meetingeken vagy a gyorsabb adatfeldolgozást), ez a széria a jövőbiztos választás. Keresd a 16 colos, 16:10 képarányú modelleket a még kényelmesebb munkavégzéshez!
Ajánlott minimum specifikáció (irodára / „okos” mindenesnek)
- CPU: Intel Core Ultra 5/7 vagy AMD Ryzen AI jelleg (a jelenlegi Aspire AI listák alapján).
- RAM: 16 GB (alap), 32 GB akkor, ha sok párhuzamos feladat és nagy fájlok.
- Tárhely: 1 TB NVMe SSD (gyakori alap az Aspire AI konfigurációkban).
- GPU: integrált (Intel Arc jelleg) – irodára, könnyebb kreatívra jó.
- Kijelző: WUXGA vagy WUXGA+; OLED opció is előfordul (főleg ha sokat nézel szöveget/képet).
Kattints az Aspire teljes listához.
![]() |
Kreatív munka kompromisszumok nélkül: Acer Swift Ultrabook
Fotókat szerkesztesz, videókat vágsz, grafikusként dolgozol, vagy egyszerűen csak sokat utazol és prémium élményre vágysz? Akkor egy kifejezetten könnyű, elegáns, mégis bivalyerős gépre van szükséged.
Miért ezt válaszd?
A Swift széria az elegancia és a teljesítmény találkozása. Pillekönnyű fémház, egész napos akkumulátor-üzemidő és lenyűgöző kijelzők jellemzik. A Swift Ultrabook család a kínálatban tipikusan a prémium anyaghasználat + vékony/könnyű kialakítás + erős kijelző kombinációt célozza: találsz benne magas felbontású, 16:10 arányú IPS kijelzőt, valamint OLED opciót is, 1 TB PCIe Gen4 NVMe SSD-vel és 16–32 GB memóriával.
Kreatív munkánál (fotó, grafika, videó) sokszor a kijelző (felbontás, arány, panel) és a RAM a „szűk keresztmetszet”: ezért jó kiindulás a 16 GB, komolyabb workflow-hoz pedig a 32 GB.
Ajánlott minimum specifikáció (kreatív munkára)
- CPU: modern, közép–felső szint (Intel Core Ultra / Snapdragon X jelleg – a Swift példák alapján).
- RAM: 16 GB minimum; „sokrétegű” képszerkesztéshez/videóhoz gyakran komfortosabb a 32 GB.
- Tárhely: 1 TB NVMe SSD (kreatív projektek gyorsan nőnek).
- GPU: integrált (Arc/Adreno) sok kreatív feladatra elég; ha 3D-t vagy komoly renderelést csinálsz, érdemes a dedikált GPU-s irányt (Nitro/Predator) is számításba venni.
- Kijelző: 14–16", 16:10, legalább WUXGA/WQXGA; OLED akkor erős, ha vizuális munkát végzel és fontos a kontraszt/élmény.
Kattints a Swift Ultrabook kínálathoz.
Szórakozás és játék csúcsra járatva: Nitro és Predator Helios
Bár a fókusz az Acershopnál minden felhasználón van, nem feledkezhetünk meg azokról sem, akik a munkanap végén szeretnének elmerülni a digitális világokban. Ehhez dedikált videókártyára és fejlett hűtési rendszerre van szükség.
Acer Nitro – Az okos választás: Tökéletes belépő a komolyabb gaming világába, ami egyben kiváló munkaeszköz is lehet videóvágáshoz. Erős hűtés, gyors, szaggatásmentes kijelzők (144Hz+) és dedikált NVIDIA RTX kártyák jellemzik. Ár-érték arányban szinte verhetetlen a piacon.
Miért ezt válaszd?
Ha első gamer laptopod keresed, vagy a játék mellett alkalmanként kreatív munkát is csinálsz (vágás, render), a Nitro gyakran „egy gép – két világ” kompromisszum.
Ajánlott minimum specifikáció (gamingre)
- CPU: Intel i5-H / AMD Ryzen 5 HS szint (játékhoz).
- RAM: 16 GB (játékra praktikus minimum).
- Tárhely: 512 GB NVMe (minimum), 1 TB erősen ajánlott, ha több modern játékot telepítesz.
- GPU: dedikált RTX 3050 vagy afölött (belépő gamer szintnek reális).
- Kijelző: FHD IPS, legalább 144/165 Hz.
Predator Helios - A prémium kategória: Ha nem ismersz kompromisszumot, és a maximális grafikai beállítások mellett szeretnéd élvezni a legújabb szoftvereket és játékokat. Brutális RTX 40-es és 50-es szériás videókártyák, lenyűgöző képfrissítés és csúcstechnológiás hűtési megoldások garantálják a maximális teljesítményt.
![]() |
Miért ezt válaszd?
A Predator Helios a „nincs kompromisszum” gamer irány: a példák között 240–250 Hz-es kijelzők, felső kategóriás CPU-k és magasabb RTX szintek jelennek meg – tipikusan akkor kifizetődő, ha kompetitív játékban maximalizálnál, vagy komoly AAA címekhez, hosszabb távra tervezel.
A családon belül különösen erős pozíciót ad a magas frissítés + erős GPU, ami nem csak FPS-ben, hanem streamingben és GPU-igényes kreatív feladatoknál is jól jön.
Ajánlott minimum specifikáció (Predator-szintre)
- CPU: Intel Core Ultra 7/9 HX jelleg (csúcsterheléshez).
- RAM: 32 GB (a példamodellekben tipikus).
- Tárhely: 1 TB NVMe (minimum), sokszor bővíthető/variálható.
- GPU: RTX 5070/5080 jelleg (modellfüggő).
- Kijelző: 16–18", WQXGA, 240 Hz körül.
Kattints a Predator Helios listához.
Ne köss kompromisszumokat, válaszd azt a modellt, ami a leginkább támogatja a céljaidat! Készen állsz megtalálni a tökéletes társat a digitális életedhez?
KATTINTS IDE ÉS FEDEZD FEL AZ ACERSHOP TELJES LAPTOP KÍNÁLATÁT!
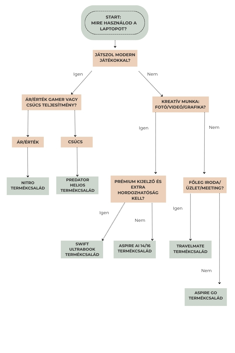
Gyors döntési segítség
Ha nem szeretnél hosszasan specifikációkat összehasonlítani, az alábbi mini döntési fa segít néhány egyszerű kérdésen keresztül megtalálni a számodra ideális Acer laptopcsaládot.
Csak kövesd az ágakat a saját felhasználási szokásaid alapján, és pillanatok alatt eljuthatsz a megfelelő kiindulóponthoz – legyen szó tanulásról, munkáról, kreatív feladatokról vagy gamingről.
![]() |










